Назад к списку проектов
Проектирование системы учета студенческих мероприятий Университета ИТМО

О задаче
В рамках проекта разработана система-адаптер для упрощения создания мероприятий в ИСУ ИТМО, объединившая разрозненные сервисы в единый интерфейс с автозаполнением, подсказками и поэтапным заполнением. Проведены исследования пользовательских болей, определен MVP на основе Value Proposition Canvas, а также внедрены контекстная автоматизация и разделение процессов для минимизации рутинных операций.
Веб
UX/UI дизайнер
6 месяцев
Контекст
В ИТМО очень развита клубная система. Осенью 2020 года в университете насчитывалось 60 клубов, каждый из которых создавал до 30 мероприятий за семестр.
Для того, чтобы провести мероприятие, необходимо заполнить о нем информацию в Информационной системе управления ИТМО (ИСУ ИТМО), которая состоит из большого количества разделов. В процессе необходимо пользоваться:
Сервисом мероприятий, в котором заполняется основная информация о мероприятии;
Сервисом подачи заявок, который позволяет запросить у ИТМО оборудование, персонал или разрешение на проход в университет;
Сервисом бронирования аудиторий, который используется в случае, если для проведения мероприятия необходимы помещения университета.
Информационная архитектура блока для создания мероприятий ИСУ ИТМО
Создание мероприятий в Информационной сисетме управления ИТМО (ИСУ ИТМО)– трудоемкий процесс, вызывающий сложности даже для опытных руководителей, а для новичков самостоятельное заполнение практически не представляется возможным.
Повлиять на существующую систему невозможно из-за большого объема легаси кода, поэтому появилось предложение создать систему, которая упрощала (ускоряла) заполнение информации о мероприятии.
Проблемы
Сепарированность систем и неочевидность их связи друг с другом
Заявки создаются отдельно от мероприятия, для которого они предназначаются, так же, как и аудитории бронируются вне процесса заполнения информации о месте его проведения. Это в свою очередь приводит к вынужденному дублированию информации при заполнении заявок и бронировании аудиторий.
Эксклюзивность бизнес-процесса
Информация о том, как правильно создавать мероприятие буквально передается из уст в уста и, соответственно, дополнительно нагружает как руководителей клубов, так и их менторов.
Например, существуют разные типы заявок - утверждаемые через ИСУ и утверждаемые с помощью служебных записок. И если с заполнением и утверждением первого типа заявок возможно разобраться без подготовки руководителям клуба, то информация о заполнении и утверждении второго типа заявок известна только менторам и опытным руководителям.
Заполнение информации о мероприятии происходит в один заход
Если возникают сомнения по поводу заполнения одного обязательного поля, то у руководителя нет возможности сохранить мероприятие и после выяснения ответа на вопрос приходится создавать его заново.
Цель
Создать новую систему, которая выступит в роли адаптера для существующих с ИСУ сервисов мероприятий, заявок и бронирования и позволит решить проблемы с созданием мероприятий и снизить количество ошибок за счет автозаполнения данных и подсказок
Ограничения
Повлиять на существующую систему затруднительно из-за большого объема легаси кода, а отказаться от заполнении информации в ИСУ ИТМО невозможно
Новая система должна сохранить совместимость с ИСУ, то есть данных, собираемых в новой системе должно быть достаточно для того, чтобы создать мероприятие в ИСУ.
Реализация системы в сжатые сроки
Для сокращения сроков разработки дизайн собирался из стандартных компонентов фреймворка Bootstrap.
Процесс
Шаг 1. Составление портрета пользователя
Для выявления ключевых проблем пользователей был проведен ряд встреч с организаторами мероприятий и представителями администрации ИТМО.
В ходе работы анализировались реальные кейсы возникновения сложностей — такие как утрата данных заявки при заполнении или необходимость многократного ввода одинаковых данных. Наблюдался непосредственный процесс взаимодействия пользователей с системой: фиксировались моменты затруднений, проблемные поля форм, применяемые пользователями нестандартные решения для обхода неудобных функций.
Наиболее показательными оказались случаи первых попыток организации мероприятий новыми участниками системы — возникающие у них сложности наиболее четко обозначили приоритетные направления для доработки. Полученные практические примеры позволили выявить основные болевые точки и сформировать перечень улучшений.
Шаг 2. Определение MVP
После выявления основных болей и задач пользователей была составлена диаграмма Value Proposition Canvas для определения необходимого функционала системы.
Ключевыми элементами решения стали: единый интерфейс, автозаполнение данных и система подсказок. Особое внимание было уделено формированию причинно-следственных связей между списком потребностей пользователя и функционалом системы. Например, блок "автозаполнение полей" напрямую решал проблему ручного ввода повторяющейся информации. Такой подход позволил четко обосновать выбор именно этого набора функций для MVP.
Value proposition canvas
Решение
Упрощенный старт и адаптивный интерфейс
Авторизация через единый аккаунт ИСУ и автоматическое определение доступных клубов устраняют этап ручной проверки прав доступа. Минималистичная форма создания мероприятия (только название и даты) позволяет начать работу за 30 секунд, а последующее постепенное заполнение разделов соответствует естественному workflow организатора.
Разделение процессов
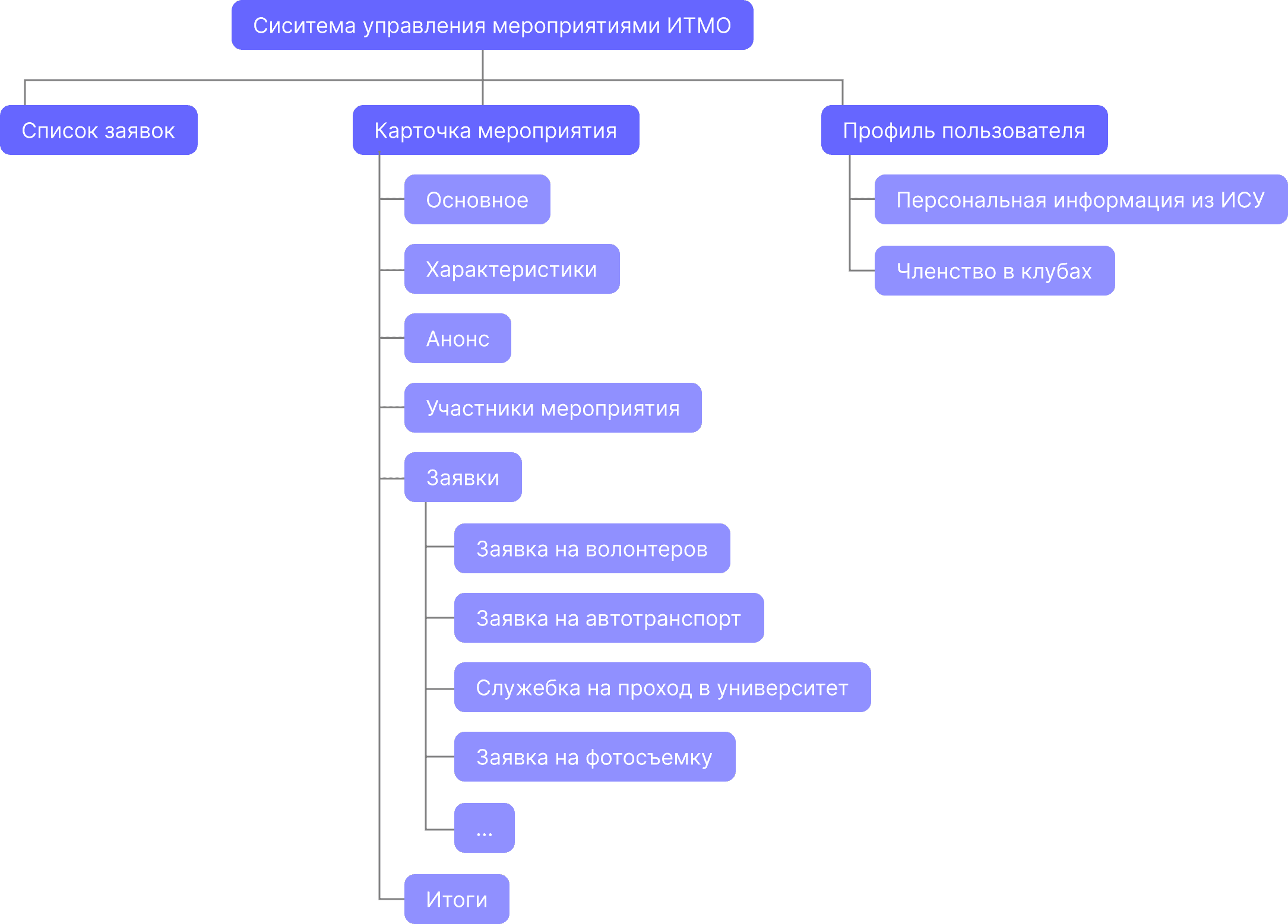
В новой системе произведено объединение модулей в одну систему так, что заявки и аудитории являются частью карточки мероприятия. На странице редактирования мероприятия собраны все поля, подлежащие заполнению. Они были разделены по смыслу на вкладки, соответствующие этапам работы с мероприятием.
Возможность параллельной работы (отправка на согласование первых вкладок + одновременное заполнение остальных) сокращает общее время оформления на 40%. Система автоматически блокирует утвержденные разделы, предотвращая случайные изменения уже согласованных данных.
Информационная архитектура системы-адаптера для создания мероприятий
Контекстная автоматизация рутинных операций
Механизм создания заявок предлагает три сценария:
Стандартный шаблон для новых запросов
Клонирование существующих заявок для типовых потребностей
Умные подсказки на основе данных мероприятия (например, автоматическое определение требуемого оборудования для лекционного формата)
Как итог, процесс, который ранее требовал 15-20 разрозненных действий в разных разделах системы ИСУ, теперь выполняется в едином интерфейсе за 5-7 логических шагов. Время согласования мероприятий сокращается с 3-5 дней до 1-2 дней благодаря устранению циклов уточнений и переделок.
Результат
После внедрения новой системы удалось добиться существенных улучшений во всех аспектах организации мероприятий. Временные затраты сократились на 40% - теперь создание мероприятия занимает 25-35 минут вместо прежних 45-60 минут. Процесс согласования стал занимать всего 1-2 рабочих дня по сравнению с 3-5 днями ранее. Пользователям теперь требуется выполнить всего 5-7 логических шагов вместо 15-20 разрозненных действий.
Качество вводимых данных значительно повысилось благодаря системе - количество ошибок при заполнении сократилось на 75%, полностью исчезли проблемы с дублированием информации. Особенно важно, что утвержденные данные теперь надежно защищены от случайных изменений.
Пользовательский опыт заметно улучшился - при опросе организаторов 6 из 7 организаторов отметили возросшее удобство работы. Количество обращений новичков за помощью к менторам уменьшилось на 36%.
Особую ценность представляют отзывы руководителей клубов, которые особенно отметили исчезновение необходимости многократного ввода одинаковых данных, возросшую прозрачность процесса согласования, удобство системы подсказок и автозаполнения, а также возможность постепенного заполнения информации. Эти результаты наглядно демонстрируют, что новая система не только достигла поставленных целей по оптимизации рабочих процессов, но и кардинально улучшила общий пользовательский опыт взаимодействия с сервисом.
Елисеева Елена | Продуктовый дизайнер


